NTB型系列耐腐蚀工程塑料泵
点击数:699次 添加时间:2024-10-10 [打印] [返回] [收藏]



用途:输送腐蚀性液体或含有不同细颗粒腐蚀性介质。
结构:NTB型泵采用半开式叶轮后盖式结构,叶轮与泵体之间隙可通过轴承后侧盖上的螺栓进行调整。轴封有软填料密封和机械等多种密封形式。





泵的典型轴封装置
1、机械密封
2、填料密封或油封密封
3、动力密封




若允许密封液渗入介质内,可添加冷却水,延长轴封使用寿命。
搬运和安装
1、搬运时应以泵底座为起重着力部位,避免震动、撞击。
2、基础应坚固平整,泵进口应低于液源面,并尽量靠近液源。当泵的安装位置高于液面(在泵的吸程允许范围内)时,应在吸入管端部装上底阀,并在排出管路上设置液螺孔或阀门,供启动前灌泵使用。
3、泵的吸入管路或压出管路应有各自的支架,进出口安装弹性接管,不允许管路的重量直接由泵来承受,以免把泵压坏。
4.管路的口径不应小于泵的进出口直径,进口管路应于水平无拱曲,确保灌液时空气排净。
5、在安装时,切勿使螺钉、螺母、垫圈、焊渣等杂物落在管路或泵内,以免发生故障。
安装与使用


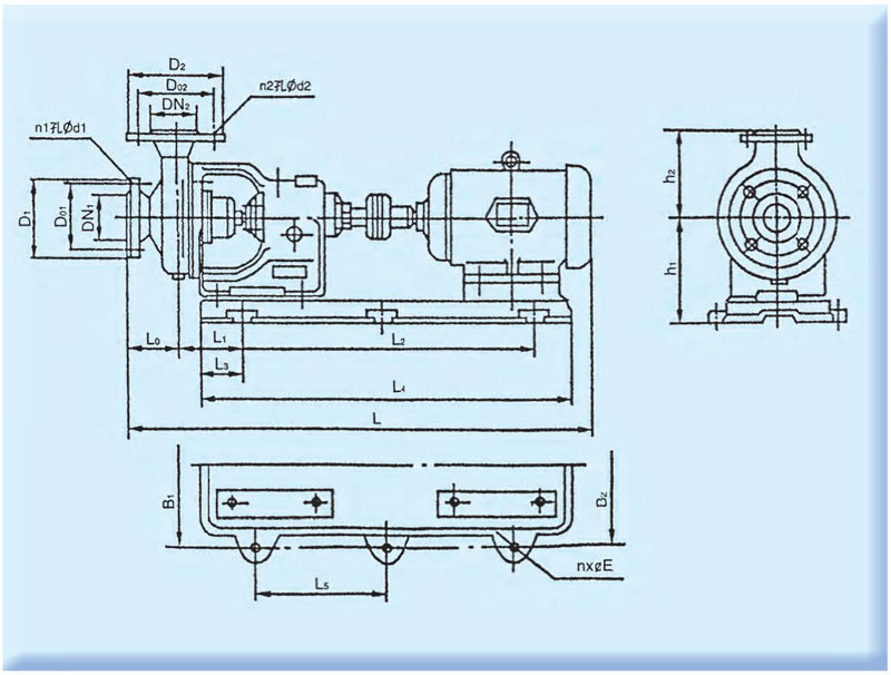
外形及安装尺寸

进出口接管安装尺寸表(用户自配或另购)

1、机械密封
2、填料密封或油封密封
3、动力密封

Copyright © 2024   宜兴市陶冶非金属化工机械有限公司    版权所有